This website requires JavaScript.
Explore
Help
Sign In
lgcosta
/
paperless-ngx
Watch
1
Star
0
Fork
0
You've already forked paperless-ngx
Code
Issues
Pull Requests
Actions
Packages
Projects
Releases
Wiki
Activity
Files
1bc5ebc95a5c7403c8c015f3a1aedf9c0c1aa351
paperless-ngx
/
docs
/
assets
/
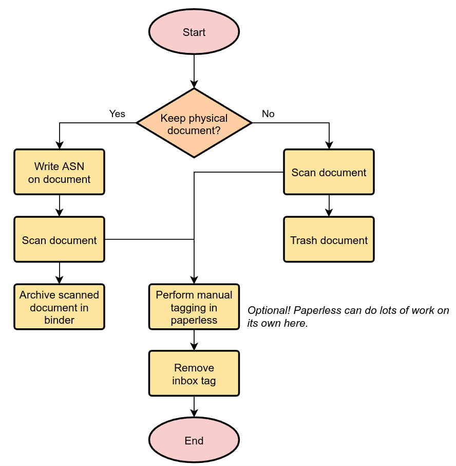
recommended_workflow.png
Michael Shamoon
605f885e19
Move docs to material-mkdocs
2022-12-02 14:48:36 -08:00
67 KiB
888x907px
Raw
History
Reference in New Issue
View Git Blame
Copy Permalink